
日前,上海发布关于开展国家级零碳园区建设申报工作的通知,相对其他各省份,上海重点支持产业基础好、创新活力强、符合上海“(2+2)+(3+6)+(4+5)”现代化产业体系导向的园区。
根据《国家发展改革委、工业和信息化部、国家能源局关于开展零碳园区建设的通知》(发改环资〔2025〕910号)要求,支持本市有条件、有意愿的园区积极申报建设国家级零碳园区,现将预申报有关事项要求如下:
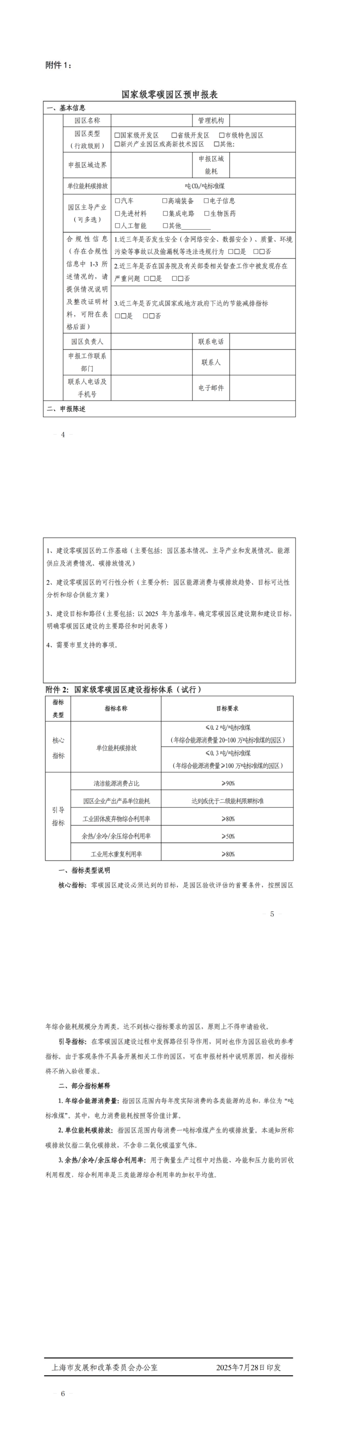
一、预申报条件
(一)建设主体为省级及以上开发区,省级开发区原则上应列入最新版《中国开发区审核公告目录》,视情可拓展至近年来新建设的、由市政府或主管部门批复的新兴产业园区或高新技术园区。
(二)建设范围可为园区整体,也可为“园中园”。以“园中园”形式申报的,需有明确的四至边界,建设和管理由所在园区管理机构或所在地人民政府负责。
(三)在能耗和碳排放统计、核算、计量、监测等方面具备一定基础。
(四)3年内未生重大安全、环境事故,或其他社会不良影响事件。
(五)重点支持产业基础好、创新活力强、符合上海“(2+2)+(3+6)+(4+5)”现代化产业体系导向的园区。
通知原文如下:


